Nathan R Beshai Week 11

From OpenWetWare
Jump to navigationJump to search

Searching the Scientific Literature Part 2: Evaluating Scientific Sources

Nathan R. Beshai User Page

Nathan R. Beshai Template Page

Nathan R. Beshai

Course assignments

  1. Week 1
  2. Week 2
  3. Week 3
  4. Week 4
  5. Week 5
  6. Week 6
  7. Week 7
  8. Week 8
  9. Week 9
  10. Week 10
  11. Week 11
  12. Week 12
  13. Week 14

Individual journal assignments

  1. Nathan R Beshai Week 2
  2. Nathan R Beshai Week 3
  3. Nathan R Beshai Week 4
  4. Nathan R Beshai Week 5
  5. Nathan R Beshai Week 6
  6. Nathan R Beshai Week 7
  7. Nathan R Beshai Week 8
  8. Nathan R Beshai Week 9
  9. Nathan R Beshai Week 10
  10. Nathan R Beshai Week 11
  11. The D614G Research Group Week 12
  12. The D614G Research Group Week 14

Class Journals

  1. Class Journal 1
  2. Class Journal 2
  3. Class Journal 3
  4. Class Journal 4
  5. Class Journal 5
  6. Class Journal 6
  7. Class Journal 7
  8. Class Journal 8
  9. Class Journal 9
  10. Class Journal 10
  11. Class Journal 11
  12. Class Journal 12
  13. Class Journal 14
  1. Link to Brightspace
  2. Link to LMU's Homepage

Purpose

    • Going databases and articles in order to be able to evaluate them for value and reliability. Understanding how to navigate through a database and find the most relevant information for the article you are looking for.

Methods and Results

Searching the Scientific Literature Part 2: Evaluating Scientific Sources

  1. Now we will begin to evaluate your assigned article in three areas availability, the journal, and the article metadata. Again, provide a citation for the article in APA format, this time including the DOI. For the following questions, for information that is not available, answer n/a).
    • Korber, B., Fischer, W. M., Gnanakaran, S., Yoon, H., Theiler, J., Abfalterer, W., ... & Hastie, K. M. (2020). Tracking changes in SARS-CoV-2 Spike: evidence that D614G increases infectivity of the COVID-19 virus. Cell, 182(4), 812-827, retrieved from https://doi.org/10.1016/j.cell.2020.06.043.
    1. Provided a link to the abstract of the article on PubMed.
    2. Provided a link to the full text of the article in PubMed Central
    3. Provided a link to the full text of the article (HTML format) from the publisher website.
    4. Provided a link to the full PDF version of the article from the publisher website.
    5. Answered: who owns the rights to the article? Look at the first page of the PDF version of the article for the © symbol. Generally, either the journal/publisher or the authors will hold the copyright.
      • Elsevier Inc.
    6. How is the article available to you:
      • Is the article available “open access” (look for the words “open access” or the “unlocked” icon on the article website or the first page of the PDF) If YES, stop here.
        • Yes, it is open access.
      • If the article is not “open access” is it available for free after a certain period of time has elapsed? You would not find the words “open access” or the “unlocked” icon, but you would still be able to access the article. If YES, stop here.
      • Did LMU buy a subscription or pay a fee for your access to this article? You might see “Loyola Marymount University” or “LMU” on the article website. Alternately, a list of the journals that LMU pays for can be found at: http://sq4ya5rf2q.search.serialssolutions.com/ If YES, stop here.
      • Is the article behind a paywall or “subscription-only”? Your attempts to access it when on the LMU network have failed. In this case, if you needed the article, you would use the ILLIAD system to request it by logging in here: https://lmu.illiad.oclc.org/illiad/illiad.dll?Action=99. Note that you don’t need to actually request it for this assignment.
    7. Is the article available online-only or both in print and online? Look on the journal website for a “subscription” link. If that page talks about subscribing to the print edition, then it is available in print. If not, it is available online-only.
  2. Evaluated the source--the journal and answered the following questions.
    1. Who is the publisher of the journal?
      • Elsevier Inc.
    2. Is the publisher for-profit or non-profit?
      • For-profit.
    3. Is the publisher a scientific society (some scientific societies partner with a for-profit publisher, some act as their own non-profit publisher)
      • Yes, it is in a large scientific society.
    4. Does the publisher belong to the Open Access Publishers Association?
      • No, it is not.
    5. What country is the journal published in?
      • Cell is published in the United States of America.
    6. How long has the journal been in operation? (e.g., browse the archive for the earliest article published)
      • First opened in the year 1975.
    7. Are articles in this journal peer-reviewed?
      • Yes, they are.
    8. Provide a link to the scientific advisory board/editorial board of the journal.
    9. What is the journal impact factor (look to see if it is provided on the journal home page; often you can also find it through a Google search)?
  3. Evaluated the source--the article and answered the following questions.
    1. Is the article a review or primary research article?
      • Primary research article.
    2. On what date was the article submitted?
      • 29 April 2020.
    3. On what date was the article accepted?
      • 26 June 2020.
    4. Did the article undergo any revisions before acceptance?
      • Yes, once on 10 June 2020.
    5. When was the article published?
      • 3 July 2020.
    6. What is the approximate elapsed time between submission and publication?
      • Around 2 months and 5 days.
    7. What are the institutions with which the authors are affiliated?
      1. Theoretical Biology and Biophysics, Los Alamos National Laboratory, Los Alamos
      2. New Mexico Consortium, Los Alamos
      3. La Jolla Institute for Immunology, La Jolla, CA
      4. Sheffield Biomedical Research Centre & Sheffield Bioinformatics Core, University of Sheffield
      5. Sheffield Teaching Hospitals NHS Foundation Trust, Sheffield
      6. Department of Infection, Immunity and Cardiovascular Disease, Medical School, University of Sheffield
      7. Duke Human Vaccine Institute & Department of Surgery, Durham, NC
      8. Program in Virology, Harvard University, Boston
      9. Department of Molecular Microbiology, Washington University in Saint Louis, St. Louis, MO
    8. Have the authors published other articles on this subject? (How will you find this out?)
      • Yes, they have published an update on the 20th of August. I found this out by doing an author search in PubChem.
    9. Is there a conflict of interest for any of the authors?
      • No, there is not. I came to this conclusion by looking at the advantages that the authors could gain from publishing this article and look at the schools they were affiliated with and saw they were all in the immunology or theoretical biology departments. This means that they are not getting any money or making a business based on the info.
    10. Make a recommendation--based just on the information you have gathered so far, is this a good article to evaluate further? Why or why not?
      • Yes, I believe the mutation appears to be useful to track the fitness of the disease. The article is also published by a reputable publisher and in a journal with a large editorial board. Lastly, the institutions they are associated with all show they have expertise in the virology and immunology departments.

Preparation for Journal Club 2

  1. Made a list of at least 10 biological terms for which you did not know the definitions when you first read the article. Define each of the terms. Used the glossary in any molecular biology, cell biology, or genetics textbook as a source for definitions, or you can use one of many available online biological dictionaries (links below). Cited my sources for the definitions by providing the proper citation (for a book) or the URL to the page with the definition for online sources. Each definition must have it's own citation, to a book or URL. made an in-text citation of the (name, year) format next to the definition, and then list the full citation in the References section of your journal page. Note that the citation should be to the exact page from which the definition was taken, not to the general home page of the the online dictionary.
    1. Zoonotic (zoonosis): “is an infectious disease that can be transmitted from an animal to a human host. Originally a disease of an animal, a zoonosis has the potential to transmit the disease to humans. The transmission of the disease may occur directly or indirectly” Biology Online 2020).
    2. Haplotype: “a set of genes located on a single chromosome” (Cammack et. Al. 2006).
    3. Stochastic: “(1) Relating to or characterized by random, chance, or probability. (2) Being or having random variable(s). (3) Pertaining to a randomly determined sequence of observations, each being a sample of one element from a probability distribution. (4) Occurring in a random pattern.” (Biology Online 2020).
    4. P-Value: “a statistical measure of the significance of a match obtained by searching a database with a query” (Cammack et. Al. 2006).
    5. De-Novo: “What is de novo? The term is an adverb and an adjective. As an adverb, it is used to denote that something occurs from the start or from the beginning again. As an adjective, it describes something that is not present previously or is just beginning.” (Biology Online 2020).
    6. Convalescents: “serum from patients recently recovered from a disease; useful in preventing or modifying by passive immunization the same disease in exposed susceptible individuals” (Biology Online 2020).
    7. Protomer: “any of the subunits of an oligomeric protein that are identical” (Cammack et. Al. 2006).
    8. Amplicon: “a segment of chromosomal DNA that undergoes amplification or contains multiple copies of a gene” (Cammack et. Al. 2006).
    9. Parsimony: “an algorithm used for determining sequence relationships in macromolecules” (Cammack et. Al. 2006).
    10. Antigenic Drift: “An occurrence where the surface of antigens is altered, possibly as a means of overcoming immune responses in organisms that they live in. This results in the coding of antibodies to combat the antigens must be altered to accommodate for the change in surface (which the antibody would bind to at the receptor site)” (Biology Online 2020).
  2. Wrote an outline of the article and answered the following questions.
    • What is the importance or significance of this work?
    • What were the limitations in previous studies that led them to perform this work?
    • How did they overcome these limitations?
    • What is the main result presented in this paper? (Hint: look at the last sentence of the introduction and restate it in plain English.)
    • What were the methods used in the study?
    • Briefly state the result shown in each of the figures and tables that you have been assigned in your group.
    • What are the important implications of this work?
    • What future directions should the authors take?
    • Give a critical evaluation of how well you think the authors supported their conclusions with the data they showed. Are there any limitations or major flaws to the paper?
    1. Introduction
      1. SARS-CoV-2 emerged in 2019 and quickly became a pandemic.
        • SARS-CoV-2 is highly transmissible with a mortality rate of somewhere between .8% and 14.5%.
      2. SARS-CoV-2 sequences do not have that much change, however, favorable mutations are still able to occur (page 812).
        • Antigenic drift can occur with favorable mutations and SARS-CoV-2 can have a couple of mutations to increase fitness.
          • However, there is no evidence of antigenic drift occurring in SARS-CoV-2.
      3. SARS-CoV-1 and SARS-CoV-2 Share around 79 percent of the sequence.
        • Effective vaccines and antibody-based therapeutic approaches are being studied.
          • These target the spike protein preventing cell binding and entry, however, as seen in the SARS-CoV-1 response Spike proteins are complex and some antibody enhancements can make the disease worse in animals.
      4. The testing reagents and immunogens used on SARS_CoV-2 testing are based on the specific protein sequence.
        • Any alteration to the Spike protein sequence can eventually result in phenotypic differences.
        • The researchers, therefore, created a bioinformatics tool that helped them monitor and track mutation and the "spike evolution" of the virus.
          • This helps them study the antibody therapeutic agents, and monitor the phenotypic variants.
        • Other work has created sequence alignments and phylogenetic analysis of the spike protein.
          • Their work, however, did not show positive selection and had limited statistical analysis.
          • Recombinations can also show up in the phylogenetic tree and alter the analysis.
        • They overcame the other work's limitations by creating an indication of a positive selection of the variants.
        • They have also studied specific geographical regions to obtain data that are advantageous to those reasons.
      5. The significance of their work is that they are monitoring a specific Spike protein mutation that can be phenotypically important.
        • Among other coronavirus strands, there has been evidence that a single point mutation can alter antibody resistance.
          • This can be seen in the HIV envelope.
      6. The researchers have also created a "bioinformatics pipeline" to identify Spike protein amino acid mutations that have become more frequent across the globe in accordance with the GISAID data.
        • There has been a clear mutation of the D614G point to a G614 point which has become the dominant form of the pandemic.
        • This mutation increases infectivity and has been clinically proven to have higher viral loads.
      7. The main results shown in this paper are the researchers monitoring mutations in the spike protein and study frequency differences at different geographic levels and provide updates to the COVID-19 Viral Genome analysis pipeline (page 813).
    2. Methods
      1. The researchers got all of their sequence data from GISAID.
      2. The study collected a sample of those form 999 individuals with SARS-COV-2 from the Sheffield teaching Hospitals.
        • The subjects contained 593 females, 399 males, and 6 who did not specify- between the ages of 15 and 103.
      3. The Covid-19 samples were collected from either the t throat or the nose and were replicated using PCR.
      4. The sequence were mapped using GenBank and they used the initial sequence alignment to create a "low-effort" parsimony tree.
        • Two parsimony trees were collected.
          1. One using three distinct data partitions with longer fewer sequence alignment.
          2. The other with the full genome.
        • The trees were inferred by using neighbor p-distance criteria and heuristic search with a parsimony ratchet.
      5. The Covid-19 pie char map was created using an overlaying leaflet on an OpenStreet map.
      6. To study the change in gene frequencies the researchers created three minimum requirements.
        1. The variants must be co-circulating and have been introduced in the same area.
        2. The data must have been sampled for a while so that they can the frequency change can be observed.
        3. There must sufficient data to notice a difference.
      7. The researchers studied the frequency changes at three different geographic levels.
        1. Level one: a continent
        2. Level two: country of the sample origin.
        3. Level three: an assigned level- an example is the entirety of the UK.
        4. Level four: County or city.
      8. The researchers conducted Fisher's two-sided t-tests between the D614 and G614 of the pre-onset and post-delay periods.
        • 15 sequences were required for both sides.
        • The null hypothesis is the fraction of D614 and G614 sequences does not change.
        • A binomial test was used to evaluate significant regions.
      9. The researchers then used an isotonic regression of a one-sided test for the null hypotheses of the positive selection and the fitness indication of the g strain.
        • The researchers tested 400 randomizations of the data in each region. The lowest p-values they could obtain is .0025. The researchers applied the binomial test across regions with a significant change in one direction for the isotonic regression test.
    3. Results
      1. Figure 3: "Modeling the Daily Fraction of the G614 Variant as a Function of Time in Local Regions Using Isotonic Regression".
        • A) Shows the fisher two-sided t-test results with a null hypothesis of the frequencies of the D614 variant and the G614 variant showing no change.
          • The p-values in blue are the significant results showing there is a significant change between the pre-onset results and the post-delay results. 30 of the states/sub-counties tested were significant and 17 of the counties or cities were significant.
          • 9 sub-counties/states and 3 counties/cities did not have a significant change between D614 and G614 frequencies between pre-onset and post-delay.
        • B) In Sydney and Cambridge the frequency of G614 variants are increasing over time, whereas, in Yakima, the frequency remains relatively constant.
      1. Figure S4: "Two Exceptions to the Pattern of Increasing Frequency of the G614 Variant over Time, from Figure 1B, Related to Figure 1".
        • A)The figure is showing an exception to the G614 frequency increase, as the majority of the Santa Clara public health data showing the D614 variant and with all the G614 variants in Santa Clara sampled in Stanford.
        • B) The figure is showing Iceland where the first Coronavirus genes were sequenced with the G614 variant and had the D614 variant show up around March 8th. Italy had a predominantly D614 variant which died down and the predominant G614 show up around February 20th and was the only variant in the population. Lastly, the Austria data shows that the G164 mutation was the predominant variant from the first instance and there was an increasing frequency in the population.
        • C)The figure is highlighting that California is an interesting outlier with some counties like Santa Clara, San Francisco, and San Joaquin counties with large sequences of the D614 variant, whereas other counties like San Diego and Ventura with large G614 variants. San Diego and venture and San Joaquin phased out the D614 variant and only had the G164 variant.
      1. Figure S5: "Relationships among the Earliest Examples of the G Clade and Other Early Epidemic Samples, Related to Figures 1 and 2"
        • A)The first predominantly large number of the G clade was found in Germany with a rare TTCG form. However, most of the clades were the D clade with the CCCA form. The more Common G clade with the sequence TTTG did not appear until it was first sampled in February.
        • B. Shows the predominant G clade variants and the not so common TTCG, G clade variant. There are multiple variants in the G clade and the TTCG clade is not as frequent.
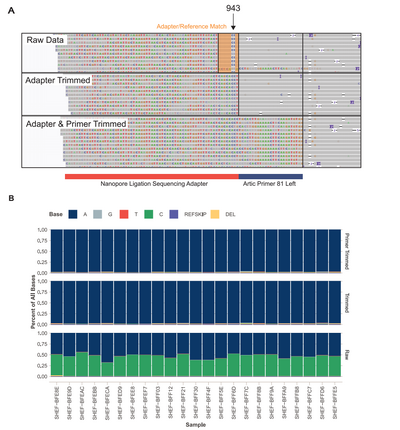
      1. Figure S7: Investigation of S943P
        • A)The IVG plots show that the genome when replicated a c variant can occur which leads to an S943P mutation. If trimming does not occur the variant that is produced is carried out, however, if the primer is trimmed the variant is not carried out.
        • B)In 23 samples, the data shows that the c variant is found at location 24389.
    4. Discussion
      1. The G614 strands have become more frequent and dominant over the progression of the pandemic.
      2. This has important implications because the change of a single protein can have important physiological effects.
        • Evidence shows that the mutation of D614 increases the infectivity and viral load of patients.
        • Their work has important implications because tracking the variant can lead to understanding how the virus progresses and the fitness of the spike protein genome.
        • Tracking the virus is important because it affects the antibodies and vaccines in the future.
        • They are also updating information to the GISAID data and the other databases.
    5. Future Direction and Critical evaluation
      1. The authors should continue monitoring the GISAID data and updating their variant trends and look for more possible mutations. They should also compare the progression of SARS-CoV-1 and the progression of SARS-CoV-2 in order to see how the virus progressed and see if there are any trends.
      2. Some limitations that I noticed in the study is that the data was not as updated as the article was published. Most of the Data was from May when the article was published in August. The authors also admitted to some sampling bias and looking at populations with certain trends. These could have altered the results making it seem like there were more variants or fewer variants than observed.
  3. File for Journal club

Scientific Conclusion

  • I learned a lot about how search inputs must be a lot more specific than I previously thought. Before I could just input a couple of keywords and just find the first article that showed up. However, many times generic queries can produce less reliable sources or unrelated sources. I previously also used google scholar because it was the most accessible and easiest to use. Their sources, however, are often too broad and not as efficient as some other sources. Looking at specific articles, I used to just choose the first one that popped. However, science is always evolving and some information might not be as precise as it is now. This lab showed that with more specific queries one can really produce more fruitful results in the search engines.

Acknowledgments

  1. Copied questions and procedures from the BIOL368/F20: Week 11 page.
  2. Gathered information about the website and editorial boards from the Cell Press Page and the Elsevier page.
  3. Worked with my group partners Owen Dailey, Kam Taghizadeh, and Ian Wright on the presentation and understanding the article.
  4. Received help from Dr. Dahlquist regarding the article in class.
  5. Found definitions from the article from Biology Online and the Oxford Dictionary of Biochemistry and Molecular Biology.
  6. Referenced the article for the lab and journal club titled Tracking changes in SARS-CoV-2 Spike: evidence that D614G increases infectivity of the COVID-19 virus.

References

  1. OpenWetWare. (2020). BIOL368/F20:Week 11. Retrieved November 18, 2020, from https://openwetware.org/wiki/BIOL368/F20:Week_11.
  2. Google Scholar (2020). Articles. Retrieved from https://scholar.google.com/.
  3. Korber, B., Fischer, W. M., Gnanakaran, S., Yoon, H., Theiler, J., Abfalterer, W., ... & Hastie, K. M. (2020). Tracking changes in SARS-CoV-2 Spike: evidence that D614G increases infectivity of the COVID-19 virus. Cell, 182(4), 812-827, Retrieved from https://doi.org/10.1016/j.cell.2020.06.043.
  4. Elsevier (2020). Elsevier, retrieved from https://www.elsevier.com/.
  5. Cell (2020). Cell press journal retrieved https://www.cell.com/cell/home.
  6. Biology Online (2020). Zoonosis Definition. BiologyOnline , retrieved from https://www.biologyonline.com/dictionary/zoonosis.
  7. Biology Online (2020). Convalescents Definition. BiologyOnline , retrieved from https://www.biologyonline.com/dictionary/convalescents.
  8. Biology Online (2020). Antigenic Drift Definition. BiologyOnline , retrieved from https://www.biologyonline.com/dictionary/antigenic-drift.
  9. Biology Online (2020). Stochastic Definition. BiologyOnline , retrieved from https://www.biologyonline.com/dictionary/Stochastic.
  10. Biology Online (2020). De-Novo Definition. BiologyOnline , retrieved from https://www.biologyonline.com/dictionary/de-novo.
  11. Cammack, R., Atwood, T., Campbell, P., Howard, P., Smith, A., Vella, F., and Stirling, J. (2006). Oxford Dictionary of Biochemistry and Molecular Biology- Haplotype Definition. Oxford University Press, 2, Oxford, Retrieved from https://www.oxfordreference.com/view/10.1093/acref/9780198529170.001.0001/acref-9780198529170-e-8632?rskey=T7GdbK&result=8542.
  12. Cammack, R., Atwood, T., Campbell, P., Howard, P., Smith, A., Vella, F., and Stirling, J. (2006). Oxford Dictionary of Biochemistry and Molecular Biology- P-Value Definition. Oxford University Press, 2, Oxford, Retrieved from https://www.oxfordreference.com/view/10.1093/acref/9780198529170.001.0001/acref-9780198529170-e-16692?rskey=rnxumX&result=14514.
  13. Cammack, R., Atwood, T., Campbell, P., Howard, P., Smith, A., Vella, F., and Stirling, J. (2006). Oxford Dictionary of Biochemistry and Molecular Biology- Protomer Definition. Oxford University Press, 2, Oxford, Retrieved from https://www.oxfordreference.com/view/10.1093/acref/9780198529170.001.0001/acref-9780198529170-e-16564?rskey=Wgs0ng&result=16461.
  14. Cammack, R., Atwood, T., Campbell, P., Howard, P., Smith, A., Vella, F., and Stirling, J. (2006). Oxford Dictionary of Biochemistry and Molecular Biology- Amplicon Definition. Oxford University Press, 2, Oxford, Retrieved from https://www.oxfordreference.com/view/10.1093/acref/9780198529170.001.0001/acref-9780198529170-e-1055?rskey=0wOrqa&result=1001.
  15. Cammack, R., Atwood, T., Campbell, P., Howard, P., Smith, A., Vella, F., and Stirling, J. (2006). Oxford Dictionary of Biochemistry and Molecular Biology- Parsimony Definition. Oxford University Press, 2, Oxford, Retrieved from https://www.oxfordreference.com/view/10.1093/acref/9780198529170.001.0001/acref-9780198529170-e-14760?rskey=iUkOAU&result=14681.

"Except for what is noted above, this individual journal entry was completed by me and not copied from another source" Nathan R. Beshai (talk) 23:25, 18 November 2020 (PST)