ICSynBio:27 01 20DL

From OpenWetWare
Jump to navigationJump to search

Back

Project Home

23/01/20

The the instructions for practicals below can be found here:

Practical 1:

Part 2:

Link to Code:

Model:

Simulations:

Discussion:

With default parameters (left), it can be seen that the first step is the rate limiting step (the reduction in concentration of A and formation of B. The second step occurs at a much faster rate so C is formed very quickly from B hence the concentration of B doesn’t reach a high value and is reduced quickly to form B.

When k1 and k2 are swapped we can see that the forming C from B is the rate limiting step. Reduction in concertation of B to form C takes a longer time. The first step: reducing concentration of A to form C occurs very quickly. Hence as can be seen in the diagram the concentration of B manages to reach a higher value compared to the situation before. The final concentration of C is the same in both situations, and the time taken to reach a steady state concentration of C is always the same for A, B, and C.

If there are two rate constants, it is possible to assign the rate constants depending on how much of the intermediate chemical B is produced, which would give the relative magnitude of the rate constants for each part of the overall reaction.

Part 3:

Link to Code:

https://colab.research.google.com/drive/1Bp2g3wx_O07RgzcKEiC7iUmZuSGI6aka#scrollTo=TlovS7uEW5R-

Model:



Simulations:



Discussion:

The last step, k3, is the rate limiting step (the reduction of [ES] to produce [P]). The reaction rate of k1 and k2 is much faster. [P] does not reach a high value throughout the simulation because it is quickly reduced to form [ES]. Since k1 is much greater than k2, which means there is more reaction from [E] + [S] to [ES] than the reaction from [ES] to [E] + [S], the [S] is consistently decreasing. [P] is consistently increasing throughout the simulation as it is formed from [ES].

Changing the initial concentration of substrate [S0] gives:







30/01/20

Practical 2:

Part 1:

Model:

Parameters:
Unit of time is Minutes
Param Name Value
k1 Transcription Rate 2.5
k2 Translation Rate 100
d1 mRNA Degradation Rate 0.1386
d2 Protein Degradation Rate 0.019
Simulations

One of the solutions of the model (concentration of mRNA) and protein

Part 2:

Link to Code:

https://colab.research.google.com/drive/1MYguWoWbuTBeN8v6-C1dhDxt7wLv55Yw

Model

Because it was observed in the above simulations that mRNA concentration reaches steady-state very quickly compared to protein concentration, we can assume [mRNA] is always at steady state. This is known as the Quasi-Stationary approximation

Simulations



The above simulation shows that the quasi-state approximation is a good one as the simplified Model is very close to the Full Model. The full model has a delay for mRNA to be made.

Part 3:

Link to Code:

https://colab.research.google.com/drive/1O8vQ5iJC9NOEuxEdRU5URjQrHvRXWEfB

The next two practicals looked at Transcriptional control. Transcription can be described by the Hill Function that is used to study the effects of transcription factors- that are DNA binding proteins.

Below is the case for a transcriptional repressor, which binds to the DNA to prevent initiation of transcription.

Model:

Analysis and Discussion

The simulation of the Transcriptional Hill Equation for different values of n:

As the hill coefficient increases the Hill Function’s shape becomes more of a sigmoid, ie the curve has a steeper response, as can be seen on the above.

It can be compared to a switch function for high values of hill coefficient n, as a small change of repressor concentration can cause the transcription level to fall by a large amount.

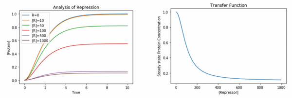
Below are the Simulations for protein concentrations with different repressor concentration and also the transfer function that maps the repressor concentration to steady state protein concentration.

Note: The correct parameters were not used for the above simulations. All parameters were equal to 1 apart from k1.

03/02/20

Part 4

Link to Code:

https://colab.research.google.com/drive/1OrSXUsv_BngLSstaLGeDg-lwi5-BEVXD

Model

Analysis and Discussion

The activator hill equation is below

The protein concentration for different activator concentrations and the transfer function for steady state protein concentrations are below.

Toggle Switch Notes

Paper: Construction of a genetic toggle switch in Escherichia coli

  • Need to predict conditions necessary for Bistability- a very important concept repeated throughout the paper.
  • Behaviour and conditions for Bistability can be understood from the dimensionless Model:

  • First term in each equation represent cooperative repression of constitutively transcribed promotors and second term is the degradation/dilution of repressors.
  • Nullcline analysis can provide info on Bistablity.

Modelling in Biology Notes: The toggle switch (page 65)

Using a similar approach what we have done in the exercises above, the ODE Model for the gene regulatory network can be created:

And as done in Practical 2 Part 2 we can use the quasi-stationary assumption for mRNA dynamics (because it is a fast step) to get a model of order 2.

06/02/20

Notes on Discussion of Simulations

Constitutive Promoters

  • After a short amount of time the concentration goes to steady state, from many different initial concentrations
  • Disturbing the system too much may lead to hysteresis phenomenon.
  • In the Simulations the initial conditions/starting point of simulations should always be justified.
  • For the simplified Model we loose one dimension, and also loose the delay. The Dynamic of the system is not usually sensitive to this. The delay term shouldn’t have an impact in terms of our analysis.

Inducible Promotors

Looking at the Activated Gene Expression, the Hill Function to describe the Transcription Rate is:

This can be rewritten as:

The ratio (A/Km) is significant , A is concentration of activator and Km is the activation coefficient, the concentration of activator needed to activate by 50% of overall expression.

In practice, activator binding is a very complex and depends on Transcription Factors etc. For example if A is an activator we could get many more molecules than A, of different orders, e.g. A+A-->A2 As well as A4 etc.

We can make some assumptions, for example that the others will have negligible influence on transcription rate compared to A. This allows us to make use of the Hill Equation that takes away a lot of the complexity of the transcription process.

The Hill Equation is essentially a transition between 2 points. The Hill Exponent tells how quickly the switching occurs. The ration of A to Km determines where the switching occurs. The application of this is a simple switch, perhaps to control production.

Repressilator System

In general Repressilator systems have an odd number of genes repressing each other. This can lead to either a steady state concentration or Oscillations depending on the initial conditions.

For example three genes that mutually repress each other in a sequence:

Some assumptions made for the repressilator Model are:

  • Degradation d1 is the same for all the genes,
  • Degradation d2 is also same for all, as for the stable proteins the degradation is mainly the dilution rate.
  • Translation rate k2 depends on the RBS which we assume the same everywhere.
  • As each protein represses the anther, the hill function (transcription rate) would depend concentration of the corresponding protein.

A normalised system shows all possible dynamics; it uses lumped parameters (with ratios)

Simulations:

Note: If all ICs are equal no simulations occur.

Toggle Switch

  • Toggle switch has an even number of steady states, we consider 2.
  • We can switch from one state to another under a transient change,there no need for continuous stimulus.
  • We can use a simpler Model- neglect mRNA .


11/02/20

Toggle Switch Model Derivation Attempt

Using the approaches in the earlier tutorials, the derivation of the toggle switch Model were attempted.

Mistakes have been made and these are noted later on.

Note the full derivation has been typed up for the main wiki page.


12/02/20

Toggle Switch Derivation Continued

Continued Derivation of Toggle Switch Model by Gardner. Guidance was given by Dr Bultelle on next steps on assumptions, normalisation and lumped parameters.

23/01/20

Toggle Switch Model

Notes

A mistake was identified from the derivation below in the expressions for the Hill Functions. This has been corrected in the typed up derivations.

When we look at the steady state concentrations for the Model, it is not possible to analytically find the solutions.

Thus we use the following template for system analysis:

1. Plot Nullclines

2. Solve f(x) = 0 using fsolve

3. Calculate the Jacobian Matrix

4. Find Eigenvalues of Jacobian

5. Discuss Stability of the system.

It would also be useful to figure out how to create a set in Python.

Nullcline Analysis

For the toggle switch Model that we derived, using the parameters below:

alpha1 = 10

alpha2 = 10

beta = 2

gamma = 2

We get the following Nullclines:

This is an example for which there are three steady points.

An example for when there is one steady point can be found by using the following parameters:

alpha1 = 10

alpha2 = 4

beta = 2

gamma = 2

Nullclines:


15/02/20

Full Derivation

The full derivation of the system can be found at:

https://openwetware.org/wiki/ICSynBio:TSModelDerivation

Jacobian Matrix

An initial attempt at finding the Jacobian Matrix and Eigenvalues for the matrix is:

The values of the Jacobian and the corresponding Visualisation has been attempted in the following code:

https://colab.research.google.com/drive/1nrkQEU22kru4cnq8zejgHOgR5KEcNS-v

20/02/20

Dynamic Analysis

For the toggle switch Model with the parameters above, fsolve was used to find the numerical solutions to the steady state concentrations.

This was done with 100 initial guesses, by changing the guess of U from 0 to 10 and V from 0 to 10.

A set was then created to remove all the duplicate values.

The three solutions were then plotted on top of the Nullclines:

After this the Jacobian Matrix for the system was defined on Python and the eigenvalues were found:


It can be seen that the Real parts of the Eigenvalues for two of the points are negative meaning they are attracting/stable nodes. For the third point at (2,2) the real part of one eigenvalue is positive and the other is negative, meaning this is a Saddle point that is stable in one direction but unstable in the other.

25/02/20

Autograd

The Jacobian and Eigenvalues for the system were found via the Autograd Library.

The code for this can be found at:

This is useful as it means we do not have to find the Jacobian and eigenvalues analytically.

Using the parameters:

alpha1 = 10

alpha2 = 10

beta = 2

gamma = 2

We get:

27/02/20

Change of Paramters=

When alpha 1 = 10 and alpha2 = 4, and beta=gamma=2.

we get the Nullcline and fixed point:

This has the eigenvalues:

This tells us that the system has one stable fixed point for these set of Parameters. This means we do not get a Toggle Switch with these parameters.

Bistability is important for the Toggle Switch construct.

Sensitivity Analysis

We need cooperativity in order to get a Toggle Switch. If beta = gamma = 1 we cannot get 2 stable fixed points:

Our design of TS must include Promotors with a certain coefficient of cooperativity greater than 1.

For gamma and beta = 2, we have cases where we get a Toggle Switch and cases where we don't. We can determine for what set of parameters alpha1 and alpha2 that we get a Toggle Switch and when we don't get one. This can be displayed on a Bifurcation diagram for given values of gamma and beta and changing alpha1 and alpha2.

Gamma,beta are cooperativities of the promotors- they do not change, only way to change them is with promotor Engineering

K1 and km depends on promotor K2 depends on RBS. D2- dilution rate- can’t change D1- mRNA degradation- cant change

We can adjust the RBS or Promotor Promotor Engineering is very complicated- no forward Model (to predict it). To modify promotor it needs to done experimentally and is difficult to predict.

Cooperativity is defined by binding- we can’t really change it much. RBS is a short of sequence, and the RBS calculator can be used for Forward Engineering A certain TS will be defined by 2 promotors and proteins repressing

Therefore we can easily tune with RBS to just change alpha1 and alpha2.

We could in theory keep alpha1 and alpha2 constant and change beta and gamma, but practically this is not possible so we will not look at the analysis for this.