| 
 FluoriTechOur Brand Name
 LAB 6 WRITE-UPBayesian StatisticsOverview of the Original Diagnosis System
15 teams of 5 students each diagnosed 2 separate patients for a total of 30 patients by being given two random codes that are associated with each patient. Each team replicated the patients DNA 3 times to ensure there was enough for multiple trials of testing. Also to have something to compare the patients results to there was a positive and negative control. Once again to ensure quality data, when taking photos of the droplets 3 photos were taken at each concentration to ensure accuracy. Then each of these three photos at each concentration were all analyzed under imageJ to create an overall average. This data collected was then shared with the entire class to be compiled into a class average to have the largest sample size possible.
 
 What Bayes Statistics Imply about This Diagnostic Approach
 In Calculation 1 the sensitivity of a patient who will test positive if they are positive for the disease is 97%  and The specificity of a patient who is negative for the disease will test positive is 90%. In calculation 2 the specificity of a patient who is negative for the disease will test negative is 94% while its countermeasure is 97%. Both results were above 90%, with this data we are ensured that our class results are reliable for concluding whether or not a person has the disease SNP or not.
 
 In calculations 3 and 4 both percents are under 45% which makes it pretty unreliable in terms of predicting the development of the disease.
 
 
 Error 1- Distance between placement of camera compared to drop shifted, giving us a different sizeError 2- Irregular transfer amounts between pipette and slideError 3- Light exposure due to miscalculation of phone or box slide left openError 4- Cross Contamination
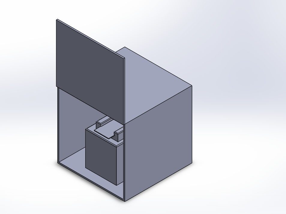
 Intro to Computer-Aided Design3D ModelingOur team decided to use Solid Works to create our own design of the flourimeter, after trying the TinkerCad. Since, some members already had good knowledge and experience with SolidWorks, we thought it was better to work with a program which the team was comfortable working with. SolidWorks is simple to use, and it allowed us to manipulate width and length of the the shapes, cut them and put them together as we needed for the design. Also, the design was relatively simple, which made the process of making the model on SolidWorks easier.
 Our Design
 
        
 We chose to redesign the flourimeter because we saw there was more room to improve than on the openPCR machine, which was fairly easy to use. One of the problems we had when using the flourimeter was positioning the phone on a small plastic box to take a picture of the liquid we were analyzing, from a good angle. The box would often move which would cause a variation of distance from which pictures were taken for every trial,and it was somewhat difficult to get the phone to stand straight in the box. Keeping this is mind, a compartment was added to the front side of the flourimeter box to place the phone at an ideal height and angle maximizing the quality of the pictures taken. A small hole was made for the phone camera, however, this would be completely sealed with the phone body to avoid the entrance of light. By doing this, we're making sure that every picture will be taken from the same distance and angle, without giving up any of the benefits initially provided.
 
 Feature 1: ConsumablesThe new design that we created for the fluorimeter will contain the original consumables. However, we decided to combine the majority the consumables instead of using every single consumable individually. we decide to create an optimum angle, focus for the phone that is capturing the image from the samples.by creating this design we try to reduce the some of the factors that can cause us to obtain unrealiable data from the pictures that are capture during this process. The rest of the materials will be use the same way that they were used before we change the fluorimeter.however , anyone that use this design will not have to worry about adjusting their phone to the optimum focus and angle to obtain the best data because everything is ready to go in this design.
 
 Feature 2: Hardware - PCR Machine & FluorimeterOur main modifications will be done on the flourimeter. With the new added changes, the flourimeter should give more accurate and precise measurements. We will not be making any changes to the PCR machine. 
 The new flourimeter will feature a perfectly adjustable phone holster. With a small hole punched through the center of the back of the flourimeter, it will be possible to perfectly align the phones camera. This will help to totally eliminate human calibration errors. With this new invention, frustration-free PCR reactions will be possible. The experimenters will be able to use the same position every time. The experimenters will then be able to be more confident in their experiments.
 
 
 
 
 
 |