IGEM:Stanford/2009/Project Homeostasis/Experimental Archives
From OpenWetWare
				
				
				Jump to navigationJump to search
				
				
<html> <style> /*----- General */ body {
background: black; color: black;
} </style> </html>
<html> <head> <style type="text/css";
           color:white; 
           font-style:italic;
           font-family:Arial;
          font-size: 1px;
>
</style> </head>
</html>
<html> <head> <style type="text/css";
           color:white; 
           font-style:italic;
           font-family:Arial;
          font-size: 3px;
           
>
</style> </head>
</html>
| Project | 
| Research Proposal | 
| Systems Overview | 
| Cloning Plan | 
| Sequences & Primers | 
| Anti-Inflammation | 
| Device Overview | 
| Parts Design | 
| Challenges | 
| Results | 
| Anti-Immunosuppression | 
| Device Overview | 
| Parts Design | 
| Challenges | 
| Results | 
| Protocols | 
| Modeling | 
| Overview | 
| Notebook | 
| Results | 
| Future Work | 
| Archived Work | 
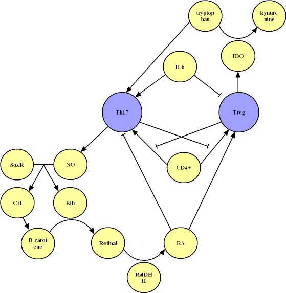
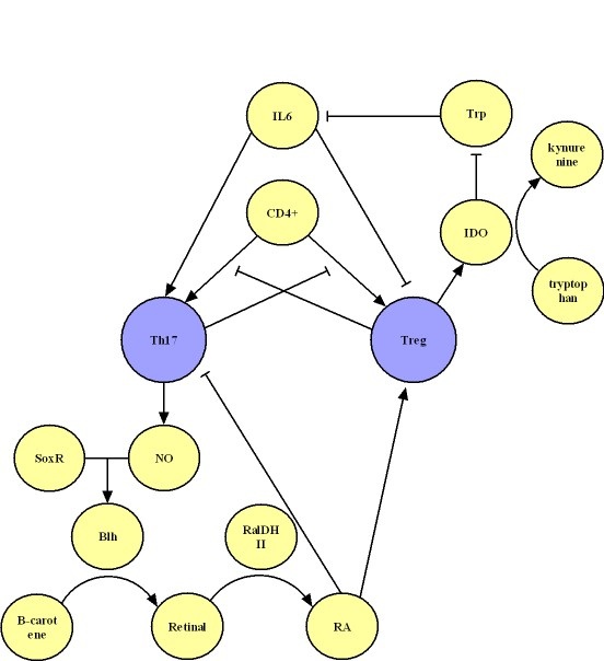
System Overviews
- Link to googledocs image: Device Level Diagram
Inflammation Device
Goal: To design the device that monitors and responds to inflammation.
- a. Input: a promoter that monitors inflammation by detecting levels of Th17-derived markers.
- b. Output: a gene that responds to inflammation by inhibiting the Th17 response and enhancing the Treg lineage.
 - Anti-Inflammatory Device (Developed So Far) 
Immunosuppression Device
Goal: To design the device that monitors and responds to immunosuppression.
- c. Input: a promoter that monitors immunosuppression by detecting levels of Treg-derived markers.
- d. Output: a gene that responds to Treg-driven immunosuppression by inhibiting the Treg response and enhancing the Th17 lineage.
 - Immunosuppression Device (Developed So Far) 
Discussion
- E.Coli Genome: http://ecocyc.org/
Paper Pages
- PLoS. Role of IL-6 in mice.
- Review of SoxR/SoxS
Primer Design
Gene Sequences and Orders
- Link to googledocs: Sources of Genes and Sequences
- Sources of Genes and Sequences (googledocs is better)
 
Trp Repressor Analogue
- 5-methyltryptophan [1]
- Trp Notes From Yanofsky Meeting 1
Parts
- Link to Spreadsheet on googledocs to Edit: BioBrick parts and Assay Ideas
- Tentative List of Parts for Registry File:Parts.doc