Optical Trap:Parts List

From OpenWetWare
Jump to navigationJump to search

Home        Parts/Software        Assembly        Layouts        Modules        FAQ       


Parts



The following pdf file contains the complete parts list for the optical trap:
File:OpticalTrap PartList.pdf
Updated parts list with new condenser, objective, breadboard, and laser part numbers.
--dapple 17:52, 23 August 2007 (EDT)



The following pdf files are for the major machined components, 2 L-brackets, sample holder, and two machined CP01 plates. These designs were made by H. Lee and J. Ferrer:

File:Objective holder.pdf NOTE:Updated file with corrected dimensions as of 7/17/07.
File:Condenser holder.pdf
File:Sample holder.pdf
File:CP01 - cage mount.pdf
File:CP01 - laser mount.pdf
The laser mount may require an additional countersink for the hole which holds the fiber in order to allow the tip of the fiber to extend beyond the cage plate (depends on fiber ferrule).

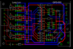
Detection



The following are circuit layouts for the QPD detector board. This is an extremely basic circuit design.
File:QPD Circuit.pdf

--dapple 13:48, 10 July 2006 (EDT)
Zip file containing all relevant files for pcb manufacture. File:QPD Zip.zip

Software



These zip files contain some Labview VIs to control the Undergraduate Optical trap. These are grouped into two zips, one which contains all of the New Focus Picomotor control subroutines, and one which contains a general set of data acquisition routines. A short readme file is included with each to aid in application.

File:UOT Labview Vis.zip
File:NFPM Labview VIs.zip
--dapple 11:32, 7 July 2006 (EDT)