Keymer Lab in silico rasperry pi and ocean optics

From OpenWetWare
Jump to navigationJump to search

Home        Lab Webiste        In Vitro        Research        Journal Club        Hacks       


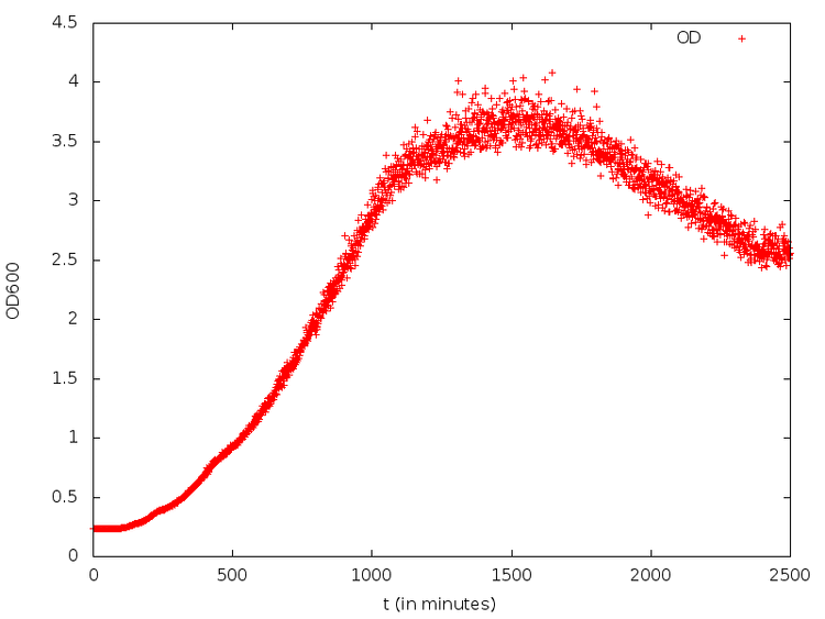
This project uses a Ocean optics spectrometer , and a raspberry pi to measure continuously a culture of e.coli growing in a spectrometry cuvette. It is written in C and uses one of the open source Seabreeze Library APIs and a Raspberry Pi computer. It also uses the gnuplot_i C library to plot the results using a gnuplot session from a C program. An example of a 40 hour run:


Installation


Testing your installation

Before running place yourself in the /seabreeze-x.x.x/SeaBreeze/ directory and run the command: <syntaxhighlight lang="powershell" line="1" > $ export LD_LIBRARY_PATH="$PWD/lib" </syntaxhighlight>

Once that is done go in sample-code/c and to test your device run demo-averaging.c . If it your device is connected and up and running it should ask you for integration time and number of scans to average. Once those are entered the program will run for a bit and display a table with wavelengths and counts.

Measuring continuously and plotting in realtime

To run the continuous measurement place the File:Demo-continuous measurement.c file in sample-code/c . Then also place the gnuplot_i.c and gnuplot_i.h in sample-code/c . You the need to modify the makefile of sample-code/c as such: <syntaxhighlight lang="make" line="1" > SEABREEZE = ../..


APPS = seabreeze-util $(basename $(wildcard demo-*.c)) OBJS = $(addsuffix .o,$(APPS)) UTIL = util.o GNUPLOT = gnuplot_i.o all: $(APPS)

include $(SEABREEZE)/common.mk

$(APPS) : $(OBJS) $(UTIL) $(GNUPLOT) @echo linking $@ @$(CC) -o $@ $@.o $(UTIL) $(GNUPLOT) -lseabreeze $(LFLAGS_APP) -lpthread </syntaxhighlight>

This allows us to link the gnuplot_i library to the compilation of the files in sample-code/c


The C programm that allows us to plot and save in a csv file in real time

This code uses part of the demo-averaging.c file that can be found in the open-source seabreeze API of Ocean Optics. It is found under sample-code/c <syntaxhighlight lang="c" line="1" > /**************************************************************************//**

* @file    demo-averaging.c
* @date    29-Dec-2014
* @author  Ocean Optics, Inc.
* @brief   Demonstrate how to perform multi-scan averaging.
*
* LICENSE:
*
* SeaBreeze Copyright (C) 2014, Ocean Optics Inc
*
* Permission is hereby granted, free of charge, to any person obtaining
* a copy of this software and associated documentation files (the
* "Software"), to deal in the Software without restriction, including
* without limitation the rights to use, copy, modify, merge, publish,
* distribute, sublicense, and/or sell copies of the Software, and to
* permit persons to whom the Software is furnished to do so, subject
* to the following conditions:
*
* The above copyright notice and this permission notice shall be included
* in all copies or substantial portions of the Software.
*
* THE SOFTWARE IS PROVIDED "AS IS", WITHOUT WARRANTY OF ANY KIND,
* EXPRESS OR IMPLIED, INCLUDING BUT NOT LIMITED TO THE WARRANTIES OF
* MERCHANTABILITY, FITNESS FOR A PARTICULAR PURPOSE AND NONINFRINGEMENT.
* IN NO EVENT SHALL THE AUTHORS OR COPYRIGHT HOLDERS BE LIABLE FOR ANY
* CLAIM, DAMAGES OR OTHER LIABILITY, WHETHER IN AN ACTION OF CONTRACT,
* TORT OR OTHERWISE, ARISING FROM, OUT OF OR IN CONNECTION WITH THE
* SOFTWARE OR THE USE OR OTHER DEALINGS IN THE SOFTWARE.
******************************************************************************/
  1. include <stdio.h>
  2. include <stdlib.h>
  3. include <string.h>
  4. include <pthread.h>
  5. include <time.h>
  6. include <unistd.h>
  7. include <sys/time.h>
  8. include <errno.h>
  9. include "api/SeaBreezeWrapper.h"
  10. include "util.h"
  11. include "gnuplot_i.h"
  1. ifdef _WIN32
  2. include <windows.h>
  3. endif
  1. define MAX_LABEL_SIZE 15

double * shiftarray(double *old_array, double new_value, int size_array); double * blank(double *stor_array, double value, int size_array); void RemoveSpaces(char* source); void create_csv(double *big_array_1, double *big_array_2, int iteration, char * fileName, unsigned sleep_time); int main(int argc, char **argv) {

   	int error = 0;
   	logger_header("Output from %s", argv[0]);
   ////////////////////////////////////////////////////////////////////////////
   // open spectrometer
   ////////////////////////////////////////////////////////////////////////////
   	int specIndex = 0;
   	if(seabreeze_open_spectrometer(specIndex, &error))
   	{
       	logger("no devices found.");
       	exit(1);
   	}
   ////////////////////////////////////////////////////////////////////////////
   // describe the unit we're testing
   ////////////////////////////////////////////////////////////////////////////
   	char type[MAX_LABEL_SIZE + 1];
   	seabreeze_get_model(specIndex, &error, type, sizeof(type));
   	if (check_error(specIndex, &error, "seabreeze_get_model"))
       	exit(1);
   	int pixels = seabreeze_get_formatted_spectrum_length(specIndex, &error);
   	if (check_error(specIndex, &error, "seabreeze_get_formatted_spectrum_length"))
       	exit(1);
   	logger("Testing index 0 (%s with %d pixels)", type, pixels);
   ////////////////////////////////////////////////////////////////////////////
   // Getting parameters for the run of the experiment			      //
   ////////////////////////////////////////////////////////////////////////////

// int test = 0; // how many scans will be performed at each iteration to average unsigned scans_to_average = 20; // integration time (how much time pixel "opened") unsigned integ_time_millis = 1; // nb of iterations unsigned iterations = 0; // size of time step in seconds unsigned size_time_step = 0; // char answer; // csv file name time_t stamp_time; time(&stamp_time); char fileName[200]; char *buffer; buffer = ctime(&stamp_time); RemoveSpaces(buffer); strcat(fileName,"/home/pi/csv_files/"); strcat(fileName,buffer); strcat(fileName,"_OD"); strcat(fileName,".csv");

iterations = atoi(argv[1]); size_time_step = atoi(argv[2]);

double nb_of_seconds; time_t begin_time; time_t current_time; begin_time = time(NULL);

   ////////////////////////////////////////////////////////////////////////////
   // configure all arrays 						     //
   ///////////////////////////////////////////////////////////////////////////

// this is function to send integ time to device seabreeze_set_integration_time_microsec(specIndex, &error, integ_time_millis * 1000); check_error(specIndex, &error, "seabreeze_set_integration_time_microsec");

// malloc is to keep adress in memory for whole programm until free is called double *spectrum = (double*) malloc(pixels * sizeof(double));

   	double *average     = (double*) malloc(pixels * sizeof(double));
   	double *wavelengths = (double*) malloc(pixels * sizeof(double));

double *OD_storage = (double*) malloc(iterations * sizeof(double)); double *time_storage = (double*) malloc(iterations * sizeof(double)); memset(time_storage, 0, iterations * sizeof(double));

seabreeze_get_wavelengths(specIndex, &error, wavelengths, pixels); check_error(specIndex, &error, "seabreeze_get_wavelengths");


/////////////////////////////////////////////////////////////////////////// // Running the loop for the length of the experiment /// /////////////////////////////////////////////////////////////////////////// for (unsigned u= 0; u < iterations; u++) { // memset sets all values of average to 0 memset(average, 0, pixels * sizeof(double)); // this wil run and output the average of multiple scans for (int i = 0; i < scans_to_average; i++) { memset(spectrum, 0, pixels * sizeof(double)); // gets the whole spectrum of the device seabreeze_get_formatted_spectrum(specIndex, &error, spectrum, pixels); for (unsigned j = 0; j < pixels; j++) { // now just adds all values coming from spectrum for all scasns average[j] += spectrum[j]; } }

for (unsigned i = 0; i < pixels; i++) { // divides by nb of scans to get average values average[i] /= scans_to_average; } double avrge = 0; double count = 0;

/* selects wavelenghts 595nm & 605nm contained between positions 542 & 601 (pixels) of array average(this depends on the spectrometer)*/ for (unsigned i = 542; i < 601; i++) { avrge = avrge + average[i]; count = count + 1; }

OD_storage[u] =10000/(avrge/count)*integ_time_millis; current_time = time(NULL); nb_of_seconds = (double) (current_time - begin_time); time_storage[u] = nb_of_seconds / 60;

create_csv(time_storage, OD_storage, u, fileName, size_time_step); fprintf(stderr, "OD 600 : %.6lf\n", 10000/(avrge/count)*integ_time_millis);

		if (1000/(avrge/count) > 6)

{ integ_time_millis += 1; } }

   ////////////////////////////////////////////////////////////////////////////
   // cleanup
   ////////////////////////////////////////////////////////////////////////////

free(OD_storage); free(time_storage); free(average);

   	free(spectrum);
   	seabreeze_close_spectrometer(specIndex, &error);

}

void RemoveSpaces(char* source) {

 char* i = source;
 char* j = source;
 while(*j != 0)
 {
   *i = *j++;
   if(*i != ' ' && *i != ':' && *i != '?' && *i != '\n')
     i++;
 }
 *i = 0;

}

void create_csv(double *big_array_1, double *big_array_2, int iteration, char * fileName, unsigned sleep_time) {

double adapt_array_1[iteration]; double adapt_array_2[iteration];

gnuplot_ctrl * h1; h1 = gnuplot_init(); gnuplot_cmd(h1, "set terminal gif size 800,600 "); gnuplot_set_xlabel(h1,"t (in minutes)"); gnuplot_set_ylabel(h1, "OD600"); gnuplot_cmd(h1, "set output \'/home/pi/public_html/output.gif\'"); // gnuplot_cmd(h1,"set grid ytics lc rgb \"#bbbbbb\" lw 1 lt 0"); // gnuplot_cmd(h1,"set grid xtics lc rgb \"#bbbbbb\" lw 1 lt 0");

int i = 0;

while ( i < iteration) { adapt_array_1[i] = big_array_1[i]; adapt_array_2[i] = big_array_2[i]; i++; }

gnuplot_plot_xy(h1, adapt_array_1, adapt_array_2, iteration, "OD over time"); gnuplot_close(h1);

gnuplot_write_xy_csv(fileName, adapt_array_1, adapt_array_2, iteration,"OD over time" ); sleep(sleep_time); } </syntaxhighlight>