IGEM:Melbourne/2008/BioClock/SPModel
From OpenWetWare
Jump to navigationJump to search
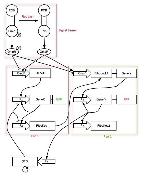
Full Diagram

Components
Red light sensor
- In the dark - EnvZ and OmpR are phosphorylated
- With red light - EnvZ and OmpR are dephosphorylated
- See Levskaya et al. Synthetic biology: engineering Escherichia coli to see ligh'. Nature (2005) vol. 438 (7067) pp. 441-2 for more detail
OmpF Promoter
- Phosphorylated OmpR results in this promoter being repressed
- Dephosphorylated OmpR results in this promoter being activated
- See Rampersaud et al. The OmpR protein of Escherichia coli binds to sites in the ompF promoter region in a hierarchical manner determined by its degree of phosphorylation. J Biol Chem (1994) vol. 269 (17) pp. 12559-66 for more detail
Gene X/Y and Px/y)
- Generic transcription factors that activate the corresponding promoter sequence
- Candidate proteins/sequences being collected here
RiboLock and RiboKey
- Riboswitch controls that prevent translation of a sequence with a ribolock unless the corresponding ribokey is also present
- See Isaacs et al. Engineered riboregulators enable post-transcriptional control of gene expression. Nat Biotechnol (2004) vol. 22 (7) pp. 841-7 for more detail
Off X
- As yet undetermined mechanism for switching off part 1
- Could be riboswitch, transcription factor, or protein kinase/protease based
- Must be self maintaining to keep part 1 off for entire cycle but further mechanisms (Off Y etc.) can be transient
GFP/RFP
- Used as a reporter gene to determine what state the system is in (GFP = State 1, RFP = State 2)
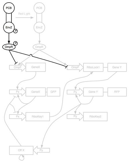
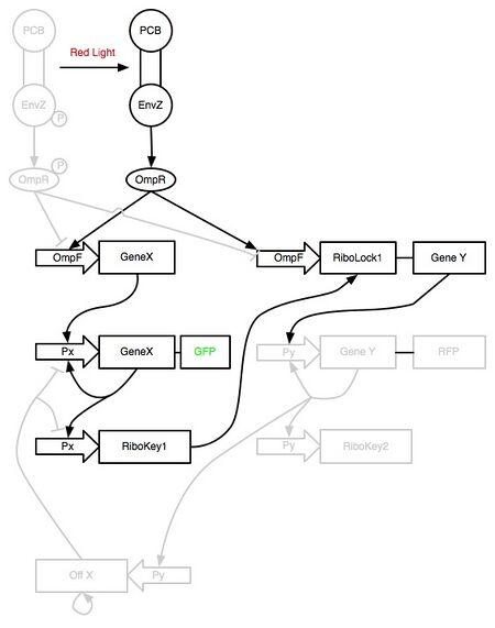
Initial State

- Initially in the dark, therefore OmpR phosphorylated and OmpF repressed
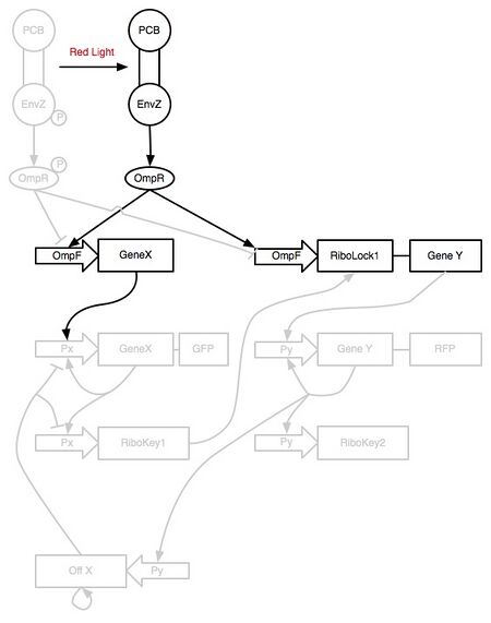
First Pulse

- Red light results in OmpR being dephosphorylated
- Therefore transcription initiated at OmpF promoters
- Gene Y transcript is locked off by RiboLock1 therefore no Gene Y is translated
- Gene X is translated, which activates Px
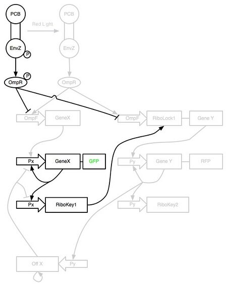
Eventually...

- Red light is switched off, therefore OmpF is repressed again
- The activated Px produces more Gene X, the RiboKey1 and GFP
- Therefore the system is in state 1 with state 2 prepared for activation on the next pulse of red light
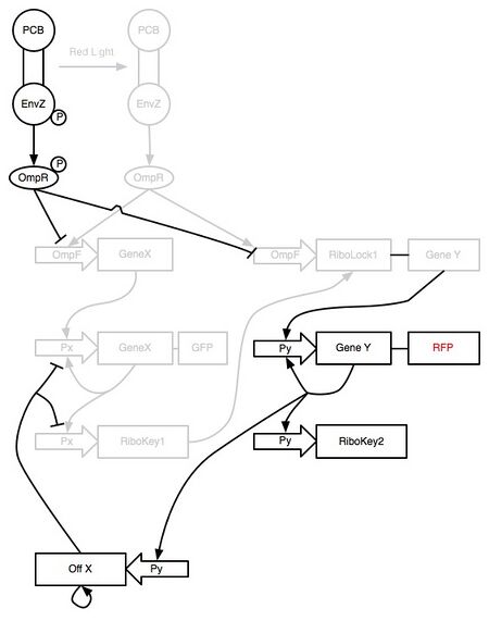
Second Pulse

- Red light results in OmpR being dephosphorylated
- Therefore transcription initiated at OmpF promoters
- RiboKey1 is being produced, therefore RiboLock1 is opened and Gene Y can be translated
- Gene Y activates Py which kickstarts the activation of part 2 and repression of part 1
Eventually...

- Red light is switched off, therefore OmpF is repressed again
- The activated Py produces more Gene Y, RiboKey2, RFP and Off X
- Off X repressed Px, switching off part 1
- RiboKey 2 will open RiboLock 2 in part 3 (not shown)
- RFP indicates that the system is in state 2 with state 3 (not shown) prepared for activation on the next pulse of red light
Extension
Each new part will require the following unique components
- A Gene X/Px pairing
- A RiboLock/RiboKey pairing
- An Off component that will switch off the promoter for the previous part
Conversion to Binary
Leave thoughts of converting this model to a binary counter here...