IGEM:MIT/2005/Experimental Flowchart: Receiver/Transmitter 1
From OpenWetWare
Jump to navigation
Jump to search
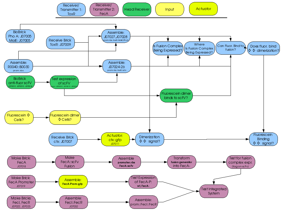
Below is a flow chart for the ToxR receiver/transmitter system. Arrows indicate dependancies.
Navigation menu
Page actions
Page
Talk
Read
View source
History
Refresh
Page actions
Page
Talk
More
Tools
Personal tools
Log in
Request account
Navigation
Main Page
Recent changes
Help
Contact OWW
Add a Lab Notebook
Special pages
Search
research
Materials
Protocols
Resources
Tools
What links here
Related changes
Printable version
Permanent link
Page information
Cite this page
Browse properties